leyu乐鱼(中国)体育官方网站
登录
搜索
文明校园
信息公开
学校概况
规划统计
财务信息
招生录取
教育教学
教师管理
学生管理
体育美育
校园安全
信息公开咨询指南
其他信息
桃李芬芳
优秀校友
校友联系
招考信息
高中招生
初中招生
高校招生
对外交流
学生发展
德育活动
学生社团
卫生健康
社会实践
家校共建
优秀学子
教学教研
教学活动
教育科研
教师发展
名师风采
党建工作
校园动态
校园新闻
通知公告
媒体报道
校报校刊
学校概况
学校简介
主要荣誉
年度盘点
leyu乐鱼(中国)体育官方网站
>
信息公开
>
体育美育
>
体育评价
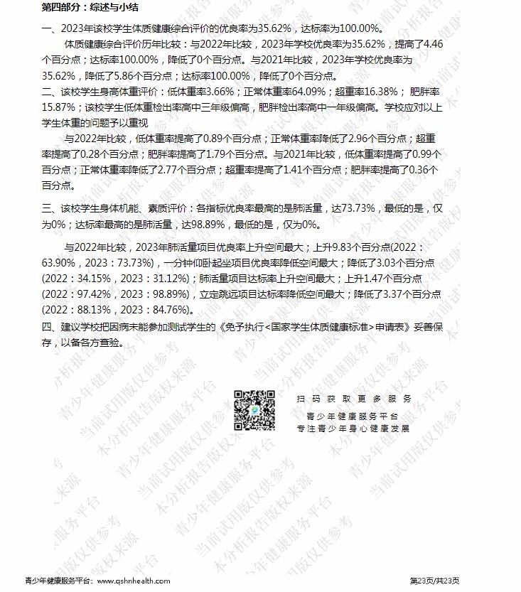
【体育评价】泰安一中2023年度学生体质健康测试成绩评价
[日期:
2024-01-04
]
点击:
老校区地址:
泰安市青年路117号
新校区地址:
泰安市高新技术开发区南天门大街3367号
联系电话 老校区:
新校区:
邮箱 老校区:
新校区:
版权所有:山东省泰安第一中学 鲁ICP备13022236号
鲁公网安备:37090202000187号